模拟系统
2026年初级会计考试即将举行,你清楚怎么进行机考答题吗?中企建培提醒大家,初级会计考试官方模拟答题系统入口已经开通,熟悉机考系统不容忽视!要知道,正式的初级会计考试是机考,大家要在电脑上答题,如果你对机考系统不熟悉,就会影响考试成绩。
财政部还未开通2026年初级会计考试操作系统,大家可以进入全国会计资格评价网(网址:http://kzp.mof.gov.cn/)进行2024年初级会计模拟答题演练!
步骤一:进入全国会计资格评价网(网址:http://kzp.mof.gov.cn/)
步骤二:选择左侧“全国会计专业技术资格考试-模拟答题系统”
步骤三:进入“考试操作说明、答题演示、模拟答题系统”页面,选择“全国会计专业技术初级资格考试模拟答题操作练习系统”
步骤四:点击进入“全国会计专业技术初级资格考试模拟答题操作练习系统”

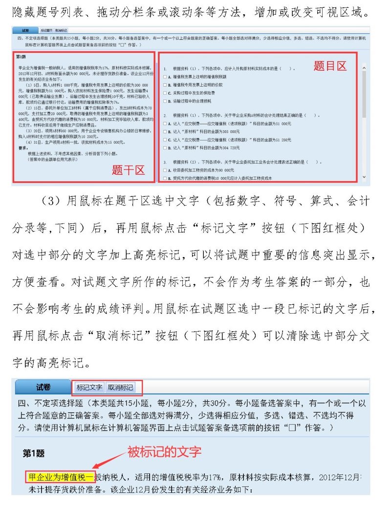
(上图为财政部2024年度全国会计专业技术初级资格考试模拟答题系统截图)













